Je zei:
Take the solar system data and add the velocity of the planet at the end
Solar system data:[
planet, mass_kg ,a_AU ,a_m ,eccentricity ,r_start_m (chosen = a) ,angle_start_rad ,dtheta_dt_rad_per_s (mean motion),specific_h (m^2/s) ,total_angular_momentum_L (kg m^2/s)
Mercury, 3.30110e+23 , 0.387098 , 57909036552.2286 ,0.20563 , 57909036552.2286 ,0.0 ,8.2669043007992530e-07 ,2713026460075803.5 ,8.9559716473562350e+38
Venus, 4.86750e+24 , 0.723332 , 108208927009.1724 ,0.006772 , 108208927009.1724 ,0.0 ,3.2364453575766270e-07 ,3789522601946271.0 ,1.8445501264973475e+40
Earth, 5.97237e+24 , 1.0 , 149597870700.0 ,0.0167086 , 149597870700.0 ,0.0 ,1.9910167677959705e-07 ,4455178515866406.0 ,2.6607974512805044e+40
Mars, 6.41710e+23 , 1.523679 , 227939134030.3053 ,0.0934 , 227939134030.3053 ,0.0 ,1.0586054182191295e-07 ,5476073802910896.0 ,3.5140513200659510e+39
Jupiter, 1.89820e+27 , 5.2026 , 778297882103.8201 ,0.04839 , 778297882103.8201 ,0.0 ,1.6786138459065050e-08 ,1.0156251149878236e+16 ,1.9278595932698868e+43
Saturn, 5.68340e+26 , 9.5549 ,1429392694751.43 ,0.0541506 ,1429392694751.43 ,0.0 ,6.7421296826231200e-09 ,1.3755061758997094e+16 ,7.8175518001084090e+42
Uranus, 8.68100e+25 ,19.2184 ,2875031718260.88 ,0.04716771 ,2875031718260.88 ,0.0 ,2.3632404015265067e-09 ,1.9512348202579750e+16 ,1.6938669474659485e+42
Neptune, 1.02413e+26 ,30.110387 ,4504449781152.961 ,0.00858587 ,4504449781152.961 ,0.0 ,1.2050663036473810e-09 ,2.4449975800510428e+16 ,2.5039953716576747e+42
]
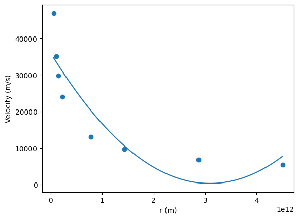
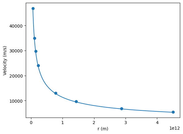
The draw a picture of r on x-axis and velocity at the y-axis and fit f(x) = p0 + p1 x + p2 x²